
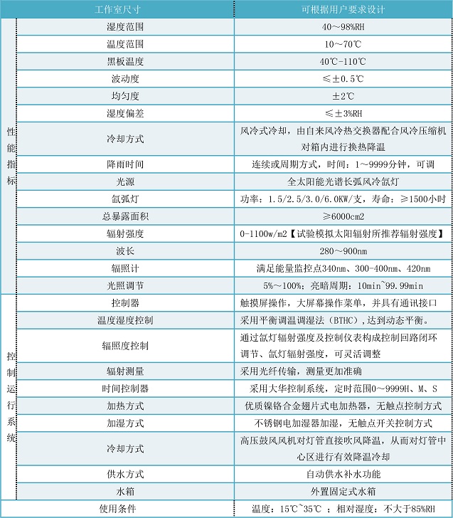
安庆-氙灯耐气候试验箱
【规格/SPEC】

氙灯老化试验箱简要介绍
▲、对于氙灯老化试验箱这样的一种实验仪器,是以后险些种种材料性能检测当中必备的仪器。固然这是一种发明出刹时条件下将环境温度由极高向极低转变的仪器,而这样的耐候性的测试,对于不管是金属,复合材料,新型材料,橡胶,电子材料而言,这样的检测都是一定需要的。
▲、只有经过了氙灯老化试验箱的检测之后,晓得材料的承受能力的高低,那么在使用这些材料举行具体的用途的时候,才能够晓得要在什么样合适的条件上去使用什么样的材料。同时因为器械自身性能,所以器械自身一定要能够承受这样的高低温刹时转换的温差。
▲、所以在购买这样的器械的时候,氙灯老化试验箱需要自身的性能一定要比较的好,这样才能够失掉比较理想的实验数据,固然这对于一次实验黑白常的重要的。
安庆-氙灯耐气候试验箱箱体结构特点:
▼、氙灯耐气候试验箱全光谱氙灯。
▼、多种供选择的过滤系统。
▼、水喷淋功能。
▼、相对湿度控制。
▼、试验箱空气温度控制系统。
▼、不规则形状的样品固定架。
▼、价廉物美的氙弧灯管。
▼、安装容易使用方便并且基本上不需要日常维护的特点。
▼、氙弧灯管的使用寿命取决于所使用的辐射照度水平,一般灯管的寿命为1600小时。灯管更换方便快捷,长效的过滤器为保持所需的光谱提供保障。
安庆-氙灯耐气候试验箱特点:
▼、安庆-氙灯耐气候试验箱(风冷)采用能摸拟全阳光光谱的氙弧灯来再现不同环境下存在的破坏性光波,可以为科研、产品开发和质量控制提供相应的环境模拟和加速试验。
▼、安庆-氙灯耐气候试验箱可用于新材料的选择、改进现有材料或评估材料组成变化后耐用性的变化试验,可以很好的模拟在不同环境条件下,材料暴露在阳光下所产生的变化。